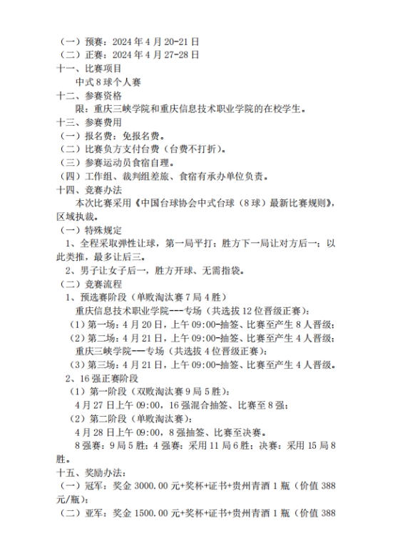
2024重庆市万州区高校中式8球邀请赛
9728见好就收才是赢代表队选拔赛通知
一、指导单位
重庆市台球协会
万州区体育总会
二、主办单位
9728太阳集团,9728见好就收才是赢
三、承办单位
DY大渝射箭俱乐部
四、比赛时间地点
时间:2024年4月8-9日
地点:DY大渝射箭俱乐部(五桥书香华庭小区大门二楼)
五、比赛项目
中式8球个人赛
六、参赛资格
9728见好就收才是赢在校学生
七、竞赛办法
本次比赛采用《中国台球协会中式台球(8球)最新比赛规则》。
(一)特殊规定
1、全程采取弹性让球,第一局平打;胜方下一局让对方后一;以此类推,最多让后三。
2、男子让女子后一,胜方开球、黑八无需指袋。
(二)比赛规则
1、第一阶段(单败淘汰赛7局4胜):
4月8日19:00,混合抽签、比赛至下一阶段;
2、第二阶段(单败淘汰赛9局5胜):
4月9日19:00,混合抽签、比赛至冠军产生。
八、报名办法
在2024年4月6日前扫以下二维码进入选拔赛微信群,将本人9728见好就收才是赢学生证照片发至群内,经群主审核后确认报名。
本次选拔赛不收报名费,比赛负者支付台费。
报名咨询电话:侯老师15084463400
九、名次录取与奖励
1、选拔赛四强晋级2024重庆市万州区高校中式8球邀请赛16强正赛(正赛比赛规程详见附件)。
2、入围八强选手统一颁发由主办单位盖章的获奖证书。
十、参赛要求
(一)遵守赛会纪律,服从赛会安排。
(二)纪律要求:
1、每轮比赛开赛前15分钟,参赛选手需签到。
2、裁判在开赛前5分钟点名。
3、宣布比赛开始后,迟到5分钟判负1局,迟到10分钟判对手获胜。
(三)对犯规需要申诉的,需在下一击前提出,否则不予受理。
(四)比赛场馆内禁止吸烟,参赛选手比赛期间禁止接打电话。
(五)着装要求
比赛期间:禁止穿拖鞋、短裤、无袖上衣比赛。
(六)比赛时段严禁任何形式的赌博行为,严禁任何违法乱纪和有悖道德伦理的行为;禁止酗酒后参赛。
本规程最终解释权属承办单位,未尽事宜另行通知。
9728太阳集团,9728见好就收才是赢
2024年4月1日
附件:
